一、、简介
【测绘资质】是在中华人民共和国领域和中华人民共和国管辖的其他海域从事测绘活动的单位,,,应当依照本办法的规定取得测绘资质证书,,,并在测绘资质等级许可的专业类别和作业限制范围内从事测绘活动。。。。
二、、、、适用范围
在中华人民共和国领域和中华人民共和国管辖的其他海域从事测绘活动的单位。。。
三、、等级与分类
测绘资质分为甲、、乙两个等级。。
测绘资质的专业类别分为大地测量、、、、测绘航空摄影、、、、摄影测量与遥感、、、工程测量、、、海洋测绘、、、、界线与不动产测绘、、、、地理信息系统工程、、、、地图编制、、、、导航电子地图制作、、、互联网地图服务。。。
四、、、、申报条件
(一)有法人资格;
(二)有与从事的测绘活动相适应的测绘专业技术人员和测绘相关专业技术人员;
(三)有与从事的测绘活动相适应的技术装备和设施;
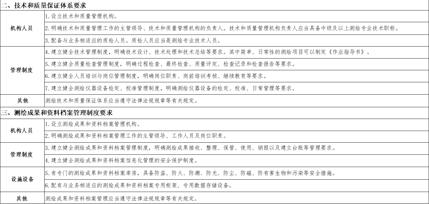
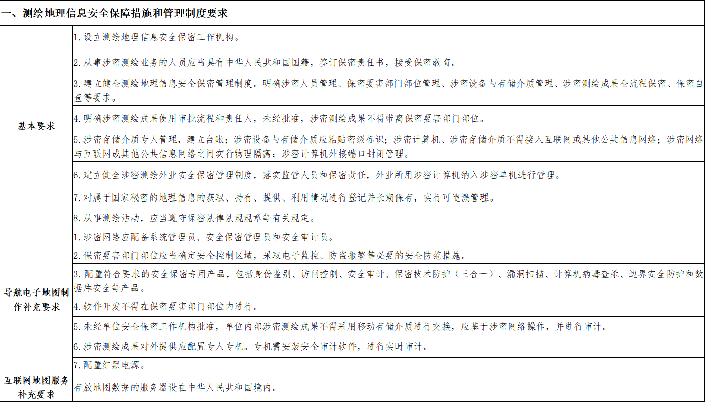
(四)有健全的技术和质量保证体系、、安全保障措施、、信息安全保密管理制度以及测绘成果和资料档案管理制度。。
测绘资质等级专业类别的申请条件和申请材料的具体要求,,,,由《测绘资质分类分级标准》规定。。。。
五、、通用标准
六、、、、专业标准
凡申请测绘资质的单位,,,,应当有法人资格,,并同时达到通用标准和所申请专业类别的专业标准要求。。
取得乙级测绘资质的测绘单位应在专业标准规定的作业限制范围内从事测绘活动,甲级测绘资质无作业范围限制。。。。
申请单位应当提交下列材料的原件扫描件,,,并对申请材料实质内容的真实性负责:
(一)法人资格证书。。。
(二)符合专业标准规定的专业技术人员身份证及依法缴纳社会保险的材料,退休的专业技术人员的退休材料和劳务合同;测绘专业技术人员的学历证书和职称证书,,,测绘相关专业技术人员的学历证书或职称证书。。。
(三)符合专业标准规定的技术装备的所有权材料。。
(四)符合通用标准规定的材料。。。。
(五)申请甲级测绘资质的,,,应当提供符合专业标准规定的测绘业绩材料。。。
七、、资质有效期
测绘资质证书有效期五年。。测绘资质证书包括纸质证书和电子证书,,,纸质证书和电子证书具有同等法律效力。。。
八、、、、证书模板
